加入收藏
|
学校主页
首页
部门介绍
机构设置
岗位职责
思政教育
队伍建设
主题教育
卓越岭师
思政视窗
岭师易班
学生管理
学工通知
学生工作一体化平台
一站式学生社区
资助管理
心理健康
最新消息
公寓管理
规章制度
学生管理制度
评优奖励制度
助学帮困制度
国家、省部级文件
办事指南
办事流程
下载专区
首页
>
办事指南
>
办事流程
> 正文
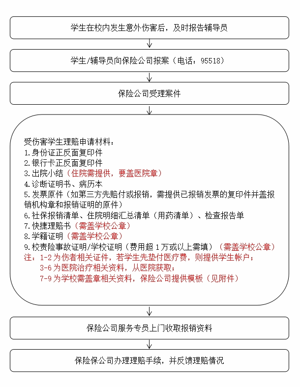
岭南师范学院2023-2024学年校方责任险报案理赔工作流程
作者: 时间:2023-09-01 点击数:
附件【
附件1校方责任险报案理赔工作流程.docx
】已下载
次
附件【
附件3事故证明(学校证明).docx
】已下载
次
附件【
附件2非车险快捷理赔书.xls
】已下载
次
附件【
附件4学籍证明.docx
】已下载
次
上一条:
关于做好2023-2024学年第一学期学生火车票优惠卡办理工作的通知
下一条:
岭南师范学院2023年上半年校方责任险报案理赔工作流程
岭南师范学院党委学生工作部(处)
地址:广东省湛江市赤坎区寸金路29号
邮编:524048 电话:0759-3183058
== 相关链接 ==
广东省教育厅
广东省高等学校毕业生就业指...
学生管理系统(旧)
学生处主页(旧)
数字迎新系统