各二级学院学工办:
学生证是证明学生身份的重要证件,与参加考试、资格认定、配套使用火车票优惠卡等用途紧密相关,请学生自行妥善保管,请勿擅自涂改、损坏。由于学生证的制作和审批需要一个较长的周期,因此目前定于每学年每学期为学生提供学生证补办服务1次。现就2025-2026学年第一学期学生证补办工作有关事项做如下安排:
一、办理对象
存在学生证破损、遗失等需要补办的2022级、2023级、2024级以及2025级各专业在读全日制学生。
二、具体要求

三、办理时间与材料提交
学生本人即日起可向学院申请,如实填写信息,按照补办要求提交相应材料。
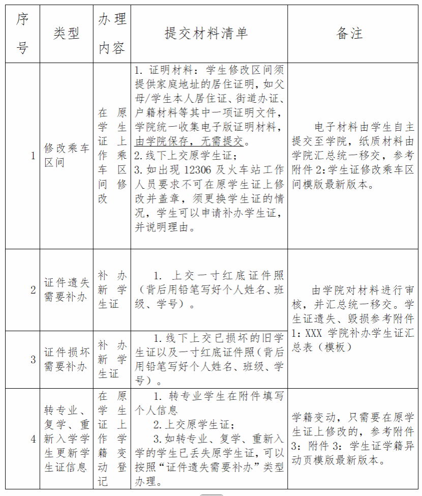
(1)符合学生证遗失、损坏等情况需要补办的,由学院将补办名单汇总至《附件1:xxx学院补办学生证汇总表》。
(2)修改乘车区间;由学院统一按照《附件2:学生证修改乘车区间模版》填写汇总表。填写要求:家庭地址仅填写家庭所在地,乘车区间仅需要填写达到站,如家庭地址为:广州市越秀区,填写为“广东广州”,乘车区间填写为“广州南或广州”。
(3)学籍变动:转专业、复学、重新入学等已有原学生证的学生,需要修改学籍信息等情况,由学院按照《附件3:学生证学籍异动》汇总填写。
(4)《附件1:xxx学院补办学生证汇总表》、《附件2:学生证修改乘车区间模板》、《附件3:学生证学籍异动》由学院统一提交纸质版(加盖学院公章)一并上交,于2025年11月12日前紫荆楼306学生处学管科,电子版发xgk10579@163.com,用于学生证内容的打印。
《附件1:xxx学院补办学生证汇总表》
《附件2:学生证修改乘车区间模板》(需提交原学生证)
《附件3:学生证学籍异动页模板》(需提交原学生证)
学生处
2025年11月4日