各二级学院学工办:
学生证是证明学生身份的重要证件,与参加考试、资格认定、配套使用火车票优惠卡等用途紧密相关,请学生自行妥善保管,请勿擅自涂改、损坏。现就2025-2026学年第二学期学生证补办工作有关事项做如下安排:
一、办理对象
存在学生证破损、遗失等需要补办的2022级、2023级、2024级及2025级各专业在读全日制学生。
二、具体要求

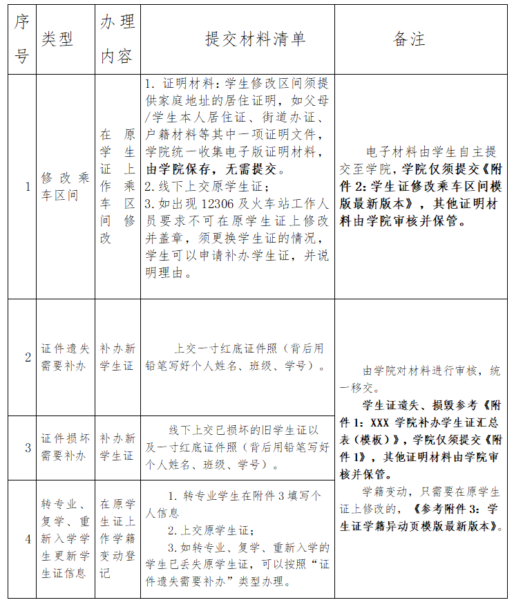
三、办理时间与材料提交
学生本人即日起可向学院申请,如实填写信息,按照补办要求提交相应材料。
(1)符合学生证遗失、损坏等情况需要补办的,由学院将补办名单汇总至《附件1:xxx学院补办学生证汇总表》,电子版与纸质版提交到学生处学管科。
(2)修改乘车区间;由学院统一按照《附件2:学生证修改乘车区间模版》(需提交原学生证)填写汇总表,电子版提交到学生处学管科(紫荆楼306)注意家庭地址,仅需要填写家庭所在地,乘车区间仅需要填写达到站,如家庭地址为:广州市越秀区,填写为“广东广州”,乘车区间填写为“广州南或广州”。
(3)学籍变动:转专业、复学、重新入学等已有原学生证的学生,需要修改学籍信息等情况,由学院按照《附件3:学生证学籍异动页模板》汇总后、另外还需提交原学生证。
以上《附件1:xxx学院补办学生证汇总表》、《附件2:学生证修改乘车区间模版》(需提交原学生证)、《附件3:学生证学籍异动页模板》(需提交原学生证)于2026年4月10日前盖学院公章后,提交纸质版汇总表与学生原学生证至紫荆楼306学生处学管科,电子版发xgk10579@163.com,用于学生证内容的打印。
附件1:xxx学院补办学生证汇总表
附件2:学生证修改乘车区间模版(需提交原学生证)
附件3:学生证学籍异动页模板(需提交原学生证)
学生处
2026年3月24日